Logika - 2023./24. jesen - 10.

Pozorno pročitajte tekst.
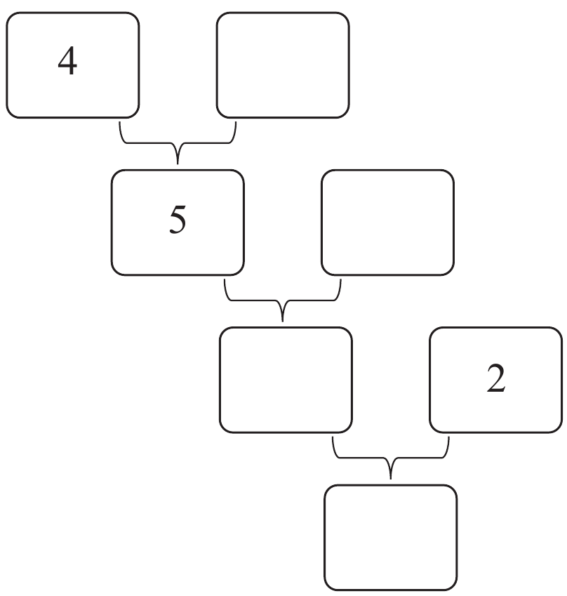
(1) Percepcija ljepote inherentno je subjektivnija od bilo kojega znanstvenog mjerenja jer (2) se bavi osnovnim iskustvima poput emocija, osobnoga ukusa i kulturnih vrijednosti, dok znanstvena mjerenja procjenjuju kvantificirane, objektivne kriterije poput duljine, mase ili vremena. (3) Znanstveni pristupi razumijevanju svijeta često proizlaze iz subjektivnoga ljudskog iskustva, kao što je percepcija ljepote, koja se potom rastavlja na mjerljive komponente. (4) Ono što je ukorijenjeno u subjektivnome iskustvu inherentno je slojevitije od onoga što je utemeljeno na objektivnim mjerama izvedenim iz tih iskustava, stoga (5) subjektivna percepcija ljepote, kao pokretač znanstvenoga istraživanja, po svojoj prirodi je slojevitija od objektivnih kriterija koje potiče. (6) Dakle, percepcija ljepote je slojevitija od znanstvenih mjerenja jer (7) područje koje se bavi inherentno slojevitim iskustvima samo je najslojevitije.
U tekstu se nalazi niz zaključaka. Brojevima su označeni sudovi koji su u tekstu u ulogama premisa i/ili konkluzije. Rekonstruirajte navedeni tekst tako da preostale brojeve upišete na prazna mjesta u dijagramu na način da točno opisuju slijed zaključaka u tekstu. Vitičasta zagrada označava da sud koji se nalazi ispod nje slijedi iz sudova koje zagrada obuhvaća i koji se nalaze iznad nje.
ŠTO ČEKAŠ?

Isprobaj potpuno besplatno!

Registracijom dobivaš besplatan*
pristup dijelu lekcija za svaki predmet.

*Besplatan pristup ne zahtijeva unos kartice.
© 2025, Gradivo.hr